Navigation bar
  Start Previous page  16 of 76  Next page End Home  

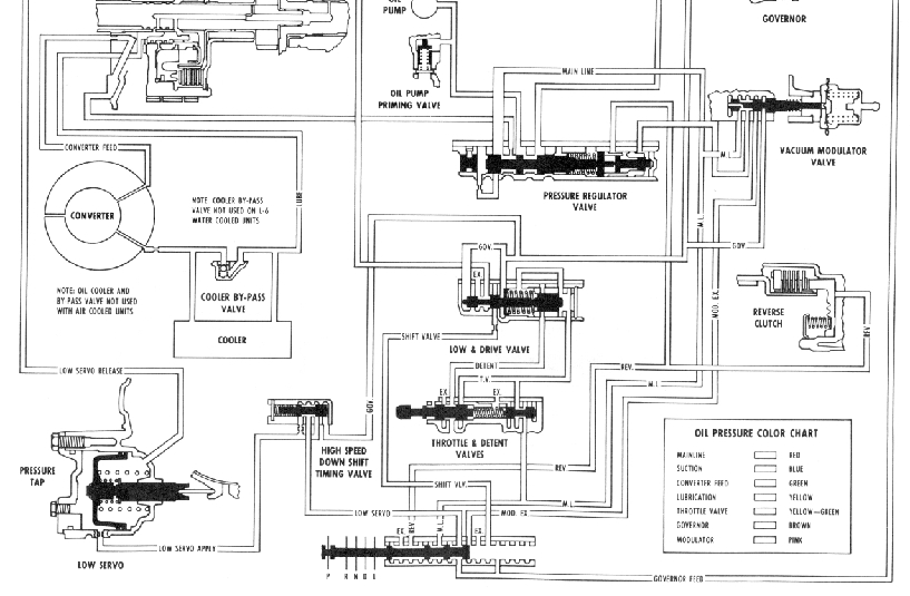
EX Fig. 27PG-Oil Circuit Diagram - All Systems at Rest
Previous page Top Next page